大家好,我自己制作了一个 M系镜像论坛(mirror.chromaso.net) 的油猴脚本,斗胆在这里分享一下 (不保证绝对稳定)...
主要功能是帮助大家屏蔽不想看到的用户发言或帖子,让浏览体验更清爽。
✨ 功能亮点
🔒 屏蔽指定用户:在用户名旁边会出现“屏蔽此人”按钮,一键加入屏蔽名单。
🧩 双层屏蔽:支持在 楼层(发言内容) 和 帖子(主题帖) 两个层面进行屏蔽,彻底屏蔽目标用户的发言。
👀 替换/隐藏模式:可选择完全隐藏内容,或替换为提示文本。
🎨 徽章标签:被屏蔽用户会显示“已屏蔽用户”徽章,颜色可自定义。
📌 浮动面板:右上角有一个管理面板,可折叠,支持模式切换与名单管理。
📑 屏蔽名单管理:支持查看、解除屏蔽用户,名单可导入/导出,方便跨设备迁移。
📝 引用屏蔽:当别人引用被屏蔽用户的内容时,也会自动屏蔽。
📌 使用说明
在用户名旁边点击“屏蔽此人”即可加入屏蔽名单。
支持在 楼层和帖子两个层面屏蔽用户的发言,彻底清理不想看到的内容。
浮动面板可切换模式、调整徽章颜色、管理名单。
导出名单可保存为 JSON,导入时粘贴即可恢复。
详见 GreasyFork:M系镜像站扩展-屏蔽功能(通过用户名)Mirror chromaso Forum Block by Username (Fixed Version)
Github: Script-Mirror-chromaso-Forum-Block-by-Username-
我自己是不太支持這種功能,一方面是因為我自己不太需要,另一方面是這樣子就沒辦法看別人吵架吃瓜了。
坏了 密码忘了···
总之 由于不清楚外链政策 所以只放出了一个Github的 https://github.com/Artistkisa/Script-Mirror-chromaso-Forum-Block-by-Username-
有问题我整改
以下是实现效果


对帖子的 屏蔽

让我想起来我写过的第一段「广为流传」的代码,就是十多年前的时候,我写了个屏蔽虎扑上特定用户发帖的油猴脚本,贴到虎扑上面之后很快就有很多人用了。
不过年头太过久远了,早就连影子都找不到了。
chromaso:↑让我想起来我写过的第一段「广为流传」的代码,就是十多年前的时候,我写了个屏蔽虎扑上特定用户发帖的油猴脚本,贴到虎扑上面之后很快就有很多人用了。
不过年头太过久远了,早就连影子都找不到了。
站长厉害呀!
听说那年头的虎扑特别的繁荣-可惜当时太小 没见识到w
······某种程度上感觉现在的虎扑已经变成一个“评分网站”了()
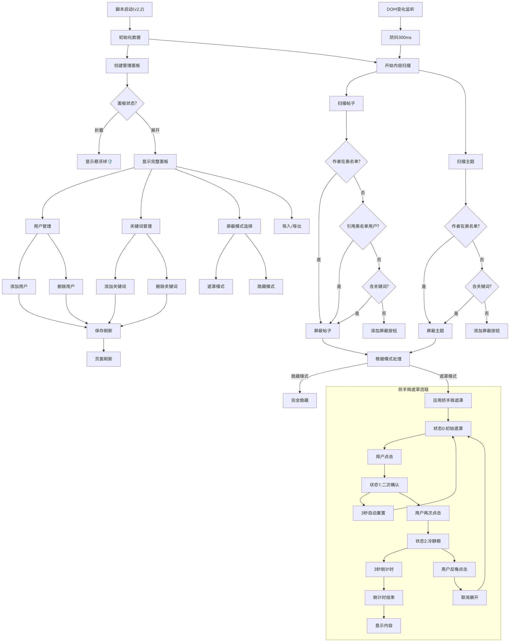
更新了2.2版本 支持通过关键词屏蔽帖子 支持遮罩化屏蔽 并对2.0版本遮罩屏蔽下方的“点击显示内容”进行优化...基于可能以为好奇心的原因 轻易打开潘多拉宝盒 (遮罩)影响心情 引入 Decision Friction:小阻力 + 冷静期”将去除遮罩.显示屏蔽内容复杂化 达到保护用户心理的作用
v2.2安装(greasyfork) https://greasyfork.org/zh-CN/scripts/561604-m%E7%B3%BB%E9%95%9C%E5%83%8F%E7%AB%99%E6%89%A9%E5%B1%95-%E5%B1%8F%E8%94%BD%E5%8A%9F%E8%83%BD-decision-friction
v2.2具体介绍:https://github.com/Artistkisa/Script-Mirror-chromaso-Forum-Block-by-Username-/blob/main/README.md
具体心理保护-冷静期/防手贱机制流程图

v2.2脚本核心流程图 此处作图失误 帖子也可理解为详细楼层 主题=主题帖

ragerdoge:↑M道已经式微成这样了,尔等还要内斗?😢
“发布工具不是为了内斗,它本身是中立的。脚本不限制任何人的发言权,只是给了浏览者‘不看’的自由。特别是利用屏蔽词功能,大家可以更方便地过滤不符合自己 XP/别 的内容。
这种做法并不违背本站承袭源站的核心价值。相反,它正是在践行‘包容开放’的宗旨——既然任何性癖都应得到最大的尊重,那么通过技术手段让不同审美、不同视角的用户‘各取所需、互不干扰’,正是为了实现真正的包容。 保持体面的距离是为了减少摩擦,让大家都能在同一个社群里和平共处,不忘本心地继续分享。”
ragerdoge:↑Kisa_Artist2:↑ragerdoge:↑M道已经式微成这样了,尔等还要内斗?😢
“发布工具不是为了内斗,它本身是中立的。脚本不限制任何人的发言权,只是给了浏览者‘不看’的自由。特别是利用屏蔽词功能,大家可以更方便地过滤不符合自己 XP/别 的内容。
这种做法并不违背本站承袭源站的核心价值。相反,它正是在践行‘包容开放’的宗旨——既然任何性癖都应得到最大的尊重,那么通过技术手段让不同审美、不同视角的用户‘各取所需、互不干扰’,正是为了实现真正的包容。 保持体面的距离是为了减少摩擦,让大家都能在同一个社群里和平共处,不忘本心地继续分享。”
原来是这样,是本座想岔了,还请道友见谅👹
没事没事
本人全中立,真没有内斗的意思
这个脚本v2.3支持设定屏蔽词 然后将屏蔽词与小说贴下方的
标签进行比对 是可以用来筛选自己不喜欢的小说的(我主要用这个)~